○令和7年度牛久市保育園等給食食材料費支援補助金の交付に関する告示
令和7年12月26日
告示第287号
(趣旨)
第1条 この告示は、物価高騰等に直面する保育園等において、栄養バランスや量を保った食事の提供を継続するとともに、食材料費の高騰分が保護者の経済的負担とならないよう、都道府県及び市町村以外の者が設置する保育園、幼稚園、認定こども園及び地域型保育事業を行う施設・事業所(以下「民間保育園等」という。)が提供する食事(以下「給食等」という。)のために必要な費用に対し、予算の範囲内において令和7年度牛久市保育園等給食食材料費支援補助金(以下「補助金」という。)を交付するものとし、当該補助金の交付に関し、牛久市補助金等交付規則(平成3年規則第7号)に定めるもののほか、必要な事項を定めるものとする。
(1) 保育園 児童福祉法(昭和22年法律第164号。以下「法」という。)第39条第1項に規定する施設をいう。
(2) 幼稚園 学校教育法(昭和22年法律第26号)第1条に規定する幼稚園であって、同法第4条第1項の認可を得て設置されたものをいう。
(3) 認定こども園 就学前の子どもに関する教育、保育等の総合的な提供の推進に関する法律(平成18年法律第77号)第2条第6項に規定する施設をいう。
(4) 地域型保育事業を行う施設・事業所 法第6条の3第9項から第12項までに規定する事業を行う施設であって、牛久市特定教育・保育施設及び特定地域型保育事業の確認に関する規則(平成27年規則第6号)第3条第2項に規定する確認を受けた施設・事業所をいう。
(5) 認可外保育施設 法第59条の2第1項の規定による届出を行っている施設(居宅訪問型保育事業に類する事業は除く。)をいう。
(6) 教育・保育給付認定第1号 子ども・子育て支援法(平成24年法律第65号。以下「支援法」という。)第19条第1号に規定する児童をいう。
(7) 教育・保育給付認定第2号及び第3号 支援法第19条第2号及び第3号に規定する児童をいう。
(補助対象者)
第3条 補助金の交付対象者は、牛久市内において民間保育園等を設置・運営し、かつ、給食等を提供している事業者であって、次の各号のいずれの要件も満たすものとする。
(1) 給食等の栄養バランス及び量を令和6年度(令和7年度に開園した保育園等にあっては令和7年4月。次号において同じ。)と比較して同水準以上のものとすること。
(2) 給食等の提供に係る保護者の経済的負担を令和6年度と比較して増加していないこと。
(3) 保護者に対し、補助金の概要及び交付を受けることを周知すること。
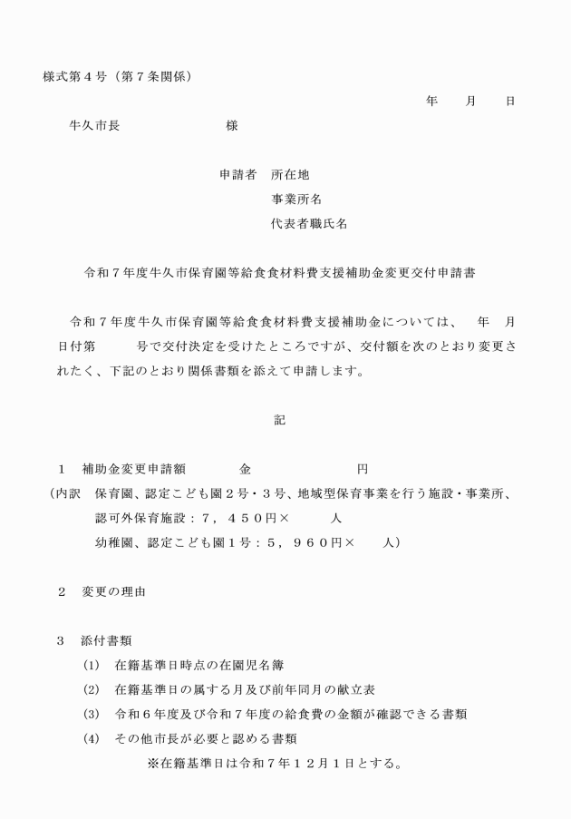
(1) 保育園、認定こども園(教育・保育給付認定第2号及び第3号)、地域型保育事業を行う施設・事業所及び認可外保育施設 年額7,450円に令和7年12月1日(以下「在籍基準日」という。)時点における児童の数を乗じた額
(2) 幼稚園及び認定こども園(教育・保育給付認定第1号) 年額5,960円に在籍基準日時点における児童の数を乗じた額
(補助金の交付申請)
第5条 補助金の交付を受けようとする者(以下「申請者」という。)は、令和7年度牛久市保育園等給食食材料費支援補助金交付申請書(様式第1号)に次に掲げる書類を添えて、市長に申請しなければならない。
(1) 在籍基準日時点における在園児名簿
(2) 在籍基準日の属する月及び前年同月の献立表
(3) 令和6年度及び令和7年度の給食費の金額が確認できる書類
(4) その他市長が必要と認める書類
(補助金の交付)
第9条 市長は、前条の規定により補助金の交付の請求を受けたときは、速やかに補助金を交付するものとする。
(交付決定の取消し等)
第10条 市長は、交付決定者が偽りその他不正な手段により補助金の交付の決定を受けたと認めるときは、交付の決定の全部又は一部を取り消すことができる。この場合において、市長は、交付決定者に対し、令和7年度牛久市保育園等給食食材料費支援補助金交付決定取消通知書(様式第7号)により通知するものとする。
2 市長は、前項の規定により補助金の交付の決定を取り消した場合において、既に交付決定者に補助金が交付されているときは、期限を定めて返還を命ずるものとする。
3 交付決定者は、前項の規定により補助金の返還を命ぜられたときは、指定された期日までに取り消された補助金を返還しなければならない。
(関係書類の整備等)
第11条 交付決定者は、補助事業に係る帳簿及び関係書類を整備するとともに、補助金の交付決定のあった年度の翌年度から起算して5年間保存しなければならない。
(委任)
第12条 この告示に定めるもののほか、必要な事項は、市長が別に定める。
附則
(施行期日)
1 この告示は、公布の日から施行する。
(この告示の失効)
2 この告示は、令和8年2月28日限り、その効力を失う。ただし、同日以前にこの告示の規定に基づき既になされた補助金の申請に関しては、同日以降も、なおその効力を有する。






